|
|||||||||
| PREV PACKAGE NEXT PACKAGE | FRAMES NO FRAMES | ||||||||
.class classes.
See:
Description
| Interface Summary | |
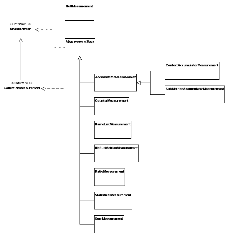
| CollectionMeasurement | |
| Measurement | |
| MeasurementVisitor | |
| MetricsListener | |
| Class Summary | |
| AccumulatorMeasurement | Base class that accumulates entries, filtering with regular expressions. |
| ContextAccumulatorMeasurement | Accumulates entries in context, filtering with regular expressions. |
| CounterMeasurement | A simple counter, it tallies the values that are put in it. |
| CSVPrinter | |
| MeasurementBase | |
| MeasurementDescriptor | |
| Metrics | |
| MetricsComparator | |
| MetricsConfiguration | |
| MetricsConfigurationHandler | |
| MetricsConfigurationLoader | |
| MetricsEvent | |
| MetricsFactory | |
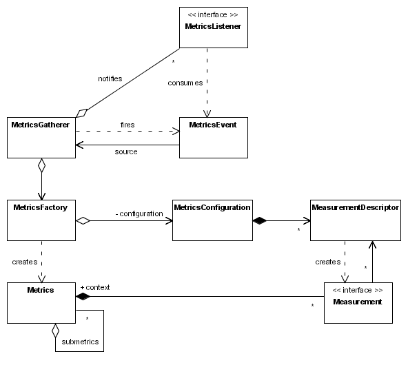
| MetricsGatherer | Collects metrics from Classfile instances. |
| NameListMeasurement | Accumulates a set of values. |
| NbSubMetricsMeasurement | Counts the number of submetrics according to selection criteria. |
| NullMeasurement | |
| Printer | |
| RatioMeasurement | Divides one measurement (base) by another (divider). |
| StatisticalMeasurement | Computes the statistical properties of a given measurement across the submetrics of the measurement's context. |
| SubMetricsAccumulatorMeasurement | Accumulates entries in submetrics, filtering with regular expressions. |
| SumMeasurement | Adds up numerical values. |
| TextPrinter | |
| XMLPrinter | |
Compute various object-oriented metrics from .class classes.
|
|||||||||
| PREV PACKAGE NEXT PACKAGE | FRAMES NO FRAMES | ||||||||